中商官网   微博  公众号
"十五五"规划 产业招商指南 行业地位证明 联系我们
立即搜索
  • 首页
  • 观产业
  • 排行榜
  • 数据库
  • 知识库
  • 招商通
  • 研究院
    产业规划
    产业地产
    产业招商
    项目包装
    行业地位证明
    统计调查评估
    招商项目评估
    两图两链两库两池
  • 研究报告

    精品报告

    碳中和
    新能源
    大健康
    大数据
    人工智能
    氢能
    锂电池
    储能
    智能家居
    数字经济
    芯片
    物联网
    5G
    高端装备
    海洋经济
    电商
    区块链
    物流
    航天航空
    生物医药
    养老
    3D打印
    汽车
    医疗器械
    智慧农业
    食品
    调味品
    地产
    消费电子
    电子元器件
    工业互联网
    产业园规划
    报告套餐
 首页 >  功率半导体
  • 2025年中国功率半导体行业市场前景预测研究报告(简版)
    2025年中国功率半导体行业市场前景预测研究报告(简版)
    中商情报网讯:储能行业的高景气度,正成为推动中高端功率半导体(如IGBT、SiC MOSFET)需求增长的关键驱动力。这一趋势有效承接了消费电子等传统领域...
    2025-11-07 09:06:46
    功率半导体
  • 2025年中国功率半导体企业发展潜力排名
    2025年中国功率半导体企业发展潜力排名
    中商情报网讯:整体而言,该行业的未来竞争核心正围绕构建全产业链的自主能力、抢占车规级认证的高地以及布局第三代半导体前沿技术这三个关键维度展开...
    2025-11-06 14:20:58
    功率半导体
  • 2025年中国功率半导体产业链图谱及投资布局分析(附产业链全景图)
    2025年中国功率半导体产业链图谱及投资布局分析(附产业链全景图)
    中商情报网讯:功率半导体是电子装置中实现电能转换和电路控制的核心元器件,被誉为电力电子装置的“CPU”。它们通过利用半导体的单向导电性,来实现...
    2025-09-15 08:58:37
    功率半导体
  • 2025年中国功率半导体重点企业业务布局预测分析(图)
    2025年中国功率半导体重点企业业务布局预测分析(图)
    中商情报网讯:功率半导体行业呈现技术迭代与市场拓展双轮驱动格局,第三代半导体材料应用加速,SiC器件量产良率突破90%,GaN器件开关频率达MHz级。产...
    2025-05-15 09:41:53
    功率半导体
  • 2024年中国功率半导体行业市场前景预测研究报告(简版)
    2024年中国功率半导体行业市场前景预测研究报告(简版)
    中商情报网讯:2024年以来,在经济复苏的大背景下,叠加下游行业景气度攀升,功率半导体需求不断增长,各大晶圆代工厂的产能接近满载,部分功率半导体...
    2024-09-04 08:33:13
    功率半导体
  • 2024年中国功率半导体市场现状及发展前景预测分析(图)
    2024年中国功率半导体市场现状及发展前景预测分析(图)
    中商情报网讯:2024年以来,在经济复苏的大背景下,叠加下游行业景气度攀升,功率半导体需求不断增长,各大晶圆代工厂的产能接近满载,部分功率半导体...
    2024-09-02 08:38:59
    功率半导体
  • 2024年中国功率半导体产业链图谱研究分析(附产业链全景图)
    2024年中国功率半导体产业链图谱研究分析(附产业链全景图)
    中商情报网讯:功率半导体是电子装置中电能转换与电路控制的核心,主要用于改变电子装置中电压和频率、直流交流转换。未来,随着全球能源结构的转型和...
    2024-08-21 08:34:44
    功率半导体
  • 2024年中国功率半导体市场现状及企业分布情况预测分析(图)
    2024年中国功率半导体市场现状及企业分布情况预测分析(图)
    中商情报网讯:功率半导体是电子装置中电能转换与电路控制的核心,主要用于改变电子装置中电压和频率、直流交流转换。未来,随着全球能源结构的转型和...
    2024-08-20 08:36:40
    功率半导体
  • 【热点项目】功率半导体器件项目拟布局选址
    【热点项目】功率半导体器件项目拟布局选址
    项目内容:项目方是一家专精特新企业,现拟布局功率半导体器件研发生产基地,产品方向主要为智能功率模块模组、功率器件芯片等,产品主要应用于数据中...
    2024-08-16 17:08:35
    功率半导体器件
  • 2024年中国功率半导体市场规模及市场结构预测分析(图)
    2024年中国功率半导体市场规模及市场结构预测分析(图)
    中商情报网讯:近年来,功率半导体作为实现电气化系统自主可控以及节能环保的核心零部件,在智能电网、新能源汽车等领域需求量将大幅提升。中商产业研...
    2024-03-07 17:18:13
    功率半导体
  • 中商产业研究院:《2024年中国功率半导体行业市场前景及投资研究报告》发布
    中商产业研究院:《2024年中国功率半导体行业市场前景及投资研究报告》发布
    中商情报网讯:功率半导体是设备、装备和系统感知外界环境信息的主要来源,是智能制造、智能机器人、工业互联网、车联网和无人驾驶、智慧城市发展的重...
    2024-03-07 10:36:17
    功率半导体
  • 2024年中国功率半导体行业最新政策汇总一览(图)
    2024年中国功率半导体行业最新政策汇总一览(图)
    中商情报网讯:功率半导体是设备、装备和系统感知外界环境信息的主要来源,广泛应用在工业电子、消费电子、汽车电子和医疗电子等领域。 近年来,中国...
    2024-03-07 09:15:00
    功率半导体
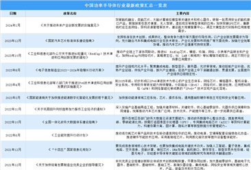
  • 2023年中国功率半导体行业最新政策汇总一览(图)
    2023年中国功率半导体行业最新政策汇总一览(图)
    中商情报网讯:近年来,中国功率半导体行业受到各级政府的高度重视和国家产业政策的重点支持。国家陆续出台了多项政策,鼓励功率半导体行业发展与创新...
    2023-08-30 09:23:38
    功率半导体
  • 2023年中国功率半导体行业产业链上中下游市场分析(附产业链全景图)
    2023年中国功率半导体行业产业链上中下游市场分析(附产业链全景图)
    中商情报网讯:功率半导体是电子装置中电能转换与电路控制的核心,主要用于改变电子装置中电压和频率、直流交流转换。近年来,功率半导体的应用领域已...
    2023-08-03 17:46:13
    功率半导体
  • 2023年中国功率半导体行业市场前景及投资研究报告(简版)
    2023年中国功率半导体行业市场前景及投资研究报告(简版)
    中商情报网讯:随着政府政策转向交通脱碳以遏制全球变暖,电动汽车的全球采用率正在迅速增长。功率半导体在电动汽车动力总成开发中发挥着重要作用。随...
    2023-08-01 16:03:14
    功率半导体
  • 2023年全球功率半导体行业市场规模及应用领域占比情况预测分析(图)
    2023年全球功率半导体行业市场规模及应用领域占比情况预测分析(图)
    中商情报网讯:功率半导体是电子装置中电能转换与电路控制的核心,主要用于改变电子装置中电压和频率、直流交流转换等。从全球功率半导体行业的发展现...
    2023-05-31 13:52:22
    功率半导体
  • 2023年中国功率半导体市场规模及市场结构预测分析(图)
    2023年中国功率半导体市场规模及市场结构预测分析(图)
    中商情报网讯:在国家相关政策支持、国产化替代加速及产业投资增加等多重因素合力下,目前国内功率半导体产业链正在日趋完善,技术正在取得突破。同时...
    2023-05-31 10:32:29
    功率半导体
  • 2023年全球新型功率半导体器件市场规模预测及行业竞争格局分析(图)
    2023年全球新型功率半导体器件市场规模预测及行业竞争格局分析(图)
    中商情报网讯:IGBT作为一种新型功率半导体器件,是工业控制及自动化领域的核心元器件,其作用类似于人类的心脏,能够根据装置中的信号指令来调节电路...
    2023-04-25 10:39:01
    新型功率半导体器件
  • 2023年中国新型功率半导体器件(IGBT)产业链上中下游市场分析(附产业链全景图)
    2023年中国新型功率半导体器件(IGBT)产业链上中下游市场分析(附产业链全景图)
    中商情报网讯:IGBT作为一种新型功率半导体器件,是工业控制及自动化领域的核心元器件,其作用类似于人类的心脏,能够根据装置中的信号指令来调节电路...
    2023-04-25 10:30:31
    新型功率半导体器件
  • 2022年中国功率半导体市场规模及市场结构预测分析(图)
    2022年中国功率半导体市场规模及市场结构预测分析(图)
    中商情报网讯:功率半导体是能够支持高电压、大电流的半导体。全球功率半导体持续供不应求,具有巨大的国内和国际市场。随着政策支持和技术进步,国产...
    2022-09-09 17:00:54
    功率半导体
  • 2022年中国功率半导体行业市场现状预测分析(图)
    2022年中国功率半导体行业市场现状预测分析(图)
    中商情报网讯:功率半导体行业在电子产业发展中占据重要地位,应用十分广阔,涉及电路控制和电能转换的产品均离不开功率半导体的使用。目前,功率半导...
    2022-08-05 17:35:44
    功率半导体
  • 2022年中国功率半导体行业市场前景及投资研究报告(简版)
    2022年中国功率半导体行业市场前景及投资研究报告(简版)
    中商情报网讯:功率半导体行业在电子产业发展中占据重要地位,应用十分广阔,涉及电路控制和电能转换的产品均离不开功率半导体的使用。目前,功率半导...
    2022-08-05 17:18:00
    功率半导体
  • 2022年全球及中国功率半导体行业市场规模及竞争格局预测分析
    2022年全球及中国功率半导体行业市场规模及竞争格局预测分析
    中商情报网讯:功率半导体是电子装置中电能转换与电路控制的核心,主要用于改变电子装置中电压和频率、直流交流转换等。近年来,随着国民经济的快速发...
    2022-06-22 15:47:34
    功率半导体
  • 2022年全球功率半导体行业市场规模及发展趋势预测分析(图)
    2022年全球功率半导体行业市场规模及发展趋势预测分析(图)
    中商情报网讯:功率半导体是电子装置中电能转换与电路控制的核心,主要用于改变电子装置中电压和频率、直流交流转换等。近年来,随着国民经济的快速发...
    2021-11-05 11:05:26
    功率半导体
  • 2021年中国功率半导体行业市场规模及发展前景预测分析(图)
    2021年中国功率半导体行业市场规模及发展前景预测分析(图)
    中商情报网讯:功率半导体是电子装置中电能转换与电路控制的核心,主要用于改变电子装置中电压和频率、直流交流转换等。功率半导体可以分为功率IC和功...
    2021-01-05 15:29:41
    半导体 功率半导体
  • 产能吃紧功率半导体价格飙升:2021年功率半导体市场现状及发展前景预测分析
    产能吃紧功率半导体价格飙升:2021年功率半导体市场现状及发展前景预测分析
    中商情报网讯:近日,在整条产业链产能吃紧的情况下,半导体晶圆制造、封装、元器件等多个环节纷纷开始涨价。功率半导体行业目前平均涨幅5%-10%,部分...
    2020-12-08 15:36:24
    功率半导体
  • 车规级IGBT厂商比亚迪半导体或将上市 收好这份半导体概念股名单(图)
    车规级IGBT厂商比亚迪半导体或将上市 收好这份半导体概念股名单(图)
    中商情报网讯:日前,据媒体消息,比亚迪半导体将考虑是否在科创板或创业板上市。根据资料显示,比亚迪半导体是比亚迪旗下的全资子公司,也是目前国内...
    2020-07-10 10:20:16
    半导体 功率半导体
  • 阿里巴巴成立半导体有限公司 中国半导体市场发展现状分析
    中商情报网讯:9月19日,阿里巴巴首席技术官张建锋在云溪大会上表示,阿里巴巴成立平头哥半导体有限公司。目前达摩院芯片团队接近100人,成员大多拥有供职于AMD、ARM、英伟达、英特尔等芯片大厂的经验。加上近期收购...
    2018-09-20 10:36:03
    半导体 功率半导体
  • 功率半导体应用广泛:工业、汽车、消费电子、无线通讯为四大应用领域
    中商情报网讯:半导体,指常温下导电性能介于导体与绝缘体之间的材料。半导体在收音机、电视机以及测温上有着广泛的应用。如二极管就是采用半导体制作的器件。半导体是指一种导电性可受控制,范围可从绝缘体至导体之...
    2018-09-02 10:43:06
    半导体 功率半导体
  • 2018年中国功率半导体市场前景研究报告(附报告全文)
    2018年中国功率半导体市场前景研究报告(附报告全文)
    中商情报网讯:半导体是指常温下导电性能介于导体和绝缘体之间的材料,被广泛应用于各种电子产品中。作为当今世界科技进步与经济发展的基石,半导体已...
    2018-06-12 17:27:03
    半导体 功率半导体
特色服务
  • 中国大健康产业咨询领先品牌
  • 田园综合体申报咨询
  • 乡村振兴战略规划
  • 产业地产 · 园区全产业链服务领先者
  • 特色小镇申报咨询服务机构
  • 项目包装策划精准招商
  • 现代农业发展规划
热门推荐
  • 2025年中国高值医用耗材行业十大潜力企业排行榜(附榜单)
  • 2025年9月全国太阳能电池(光伏电池)产量数据统计分析
  • 2025年9月全国交流电动机产量数据统计分析
  • 2025年中国药用玻璃行业十大潜力企业排行榜(附榜单)
  • 2025年9月全国发电机组产量数据统计分析
  • 2025年中国饲料行业十大潜力企业排行榜(附榜单)
  • 2025年中国培养基行业十大潜力企业排行榜(附榜单)
  • 2025年中国高分子材料产业链图谱及投资布局分析(附产业链全景图)
  • 2025年中国功率半导体行业市场前景预测研究报告(简版)
  • 2025年前三季度中国冷藏车销量前十企业排行榜(附榜单)
咨询服务
  • 行业报告
  • 产业规划
  • 可研报告
  • 园区规划
  • 产业招商
  • 商业计划书
热门关键词:
人工智能 物联网 5G 健康服务 智能装备 新能源汽车 新材料 大健康 机器人 智能家居
立即搜索

中商产业研究院 | 关于我们 | 服务领域 | 荣誉资质 | 媒体报道 | 联系我们

Copyright 2003-2025 askci Corporation, All Rights Reserved 中商情报网版权所有 粤ICP备05057834号

增值电信业务经营许可证:粤B2-20130242

中商情报网